
]article_adlist-->近日,江苏金融监管局官网发布行政处罚信息公开表,交通银行股份有限公司盐城城南支行一名客户经理被处以“禁止终身从事银行业”的行政处罚。
行政处罚信息公开表显示,因员工行为管理不到位的违规行为,金晶(时任交通银行股份有限公司盐城城南支行客户经理)被盐城金融监管分局处以“禁止终身从事银行业”的行政处罚。
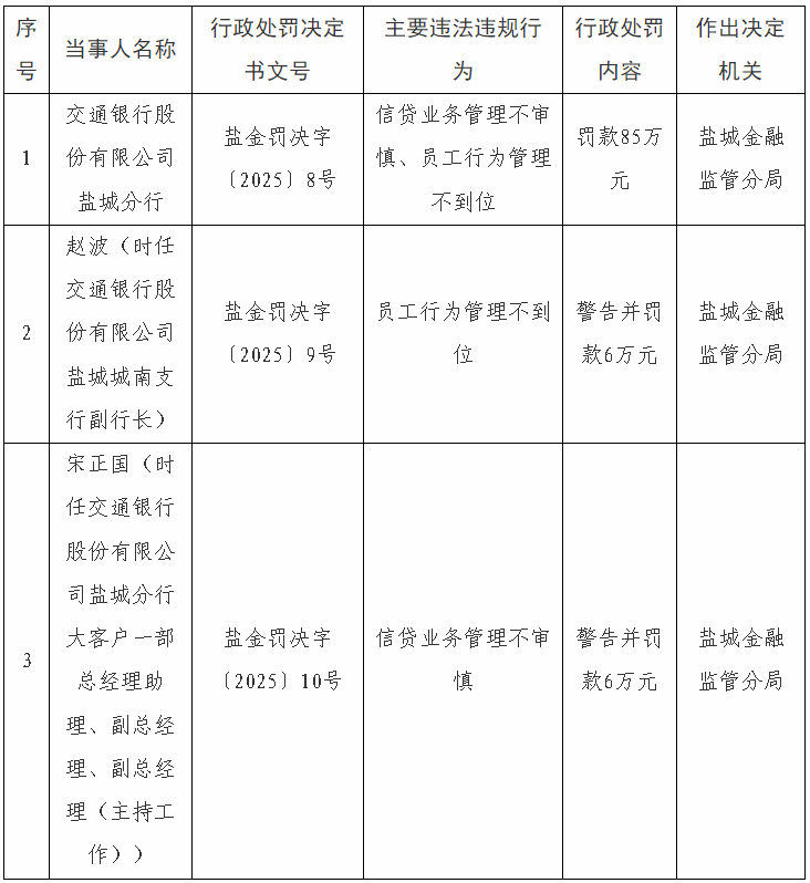
此前7月4日,江苏金融监管局发布行政处罚信息公开表,交通银行股份有限公司盐城分行因信贷业务管理不审慎、员工行为管理不到位的违规行为,被盐城金融监管分局罚款85万元。此外,还有两名责任人被罚,其中时任交通银行股份有限公司盐城城南支行副行长赵波因员工行为管理不到位被警告及罚款6万元。
下附:相关行政处罚信息公开表

end众财汇致力于分享财经资讯,汇聚行业精英智慧,推送文章如若涉及版权问题,敬请原作者联系删除。

海量资讯、精准解读,尽在新浪财经APP
文章为作者独立观点,不代表领先配资排行_十大配资平台_十大可靠的配资公司观点